2月21日,国际学术期刊《Journal of Virology》(IF=4.66)在线发表了病毒学国家重点实验室朱应教授团队的最新研究成果,论文题目为Fibronectin Facilitates Enterovirus 71 Infection by Mediating Viral Entry(《纤连蛋白通过介导病毒的入侵促进EV71的感染》)。该工作揭示了宿主因子FN(Fibronectin)在肠道病毒71型(EV71)病毒感染过程中的重要作用。
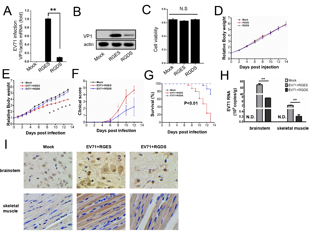
EV71是单链正义RNA病毒,EV71感染主要引起手足口病,该病主要发生在5岁以下的儿童中,目前尚缺乏有效的治疗药物。朱应教授团队发现RGDS多肽能在细胞水平和动物个体水平显著抑制EV71的感染,而该多肽是细胞外基质蛋白FN的抑制剂,以此为线索探究了宿主因子FN在EV71感染中的重要作用。研究发现FN可以显著促进EV71复制,进一步的研究表明FN对病毒感染的影响主要发生在病毒的入侵阶段,而对病毒入侵之后的胞内复制阶段没有影响。进一步研究发现,FN可以和EV71毒粒表面的衣壳蛋白(VP1)相互作用,从而促进病毒吸附到细胞表面。该研究首次发现了RGDS多肽抗EV71感染的作用,并且发现了基质蛋白FN促进EV71吸附的作用,为治疗EV71感染提供新的潜在靶标和药物。
博士研究生何巧巧,任盛为该论文的共同第一作者,朱应教授为通讯作者。该工作得到了国家自然科学基金,中国111计划,湖北省创新团队自然科学基金的支持。

图示:RGDS多肽在细胞和动物水平显著抑制EV71复制