2月27日,国际学术期刊PLOS Pathogens在线发表了武汉大学病毒学国家重点实验室蓝柯研究组的研究论文“NDRG1 facilitates thereplication and persistence of Kaposi’s sarcoma-associated herpesvirus byinteracting with the DNA polymerase clamp PCNA”(宿主蛋白NDRG1通过与DNA聚合酶夹PCNA相互作用促进卡波氏肉瘤相关疱疹病毒的复制和潜伏感染的维持)。
卡波氏肉瘤相关疱疹病毒 (Kaposi’ssarcoma associated herpesvirus, KSHV)是一种重要的人类肿瘤病毒,能导致卡波氏肉瘤、原发性渗出性淋巴瘤和多中心性卡斯特曼病等多种恶性肿瘤的发生。KSHV感染宿主后能在机体内建立终身潜伏感染,KSHV基因组会随着每个细胞周期宿主染色体的复制而复制,并随着细胞的分裂平均地分配到子代细胞中,保证了较为恒定的病毒基因组拷贝数长期存在于宿主细胞内,从而有利于病毒在宿主细胞内建立长期潜伏感染。目前,KSHV基因组在宿主细胞内的复制机制尚未完全阐明。
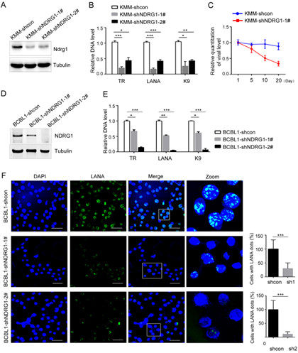
在蓝柯教授的指导下,博士研究生张芳通过多种组学技术筛选,鉴定了一个新的宿主蛋白NDRG1在KSHV感染的各类细胞系和卡波氏肉瘤组织中高表达,进而发现KSHV编码的潜伏态相关核抗原(Latency associated nuclearantigen, LANA)对上调NDRG1表达起关键作用。通过敲低KSHV感染的原发渗出性淋巴瘤细胞中的NDRG1,进一步发现KSHV基因组拷贝数发生明显下降。通过串联亲和层析技术,鉴定了NDRG1的相互作用蛋白PCNA,发现NDRG1可与宿主DNA复制相关蛋白PCNA发生直接相互作用。进一步研究发现NDRG1发挥桥梁作用介导LANA招募PCNA至KSHV基因组,从而有利于病毒基因组复制。该研究首次发现宿主蛋白NDRG1参与病毒DNA复制的功能机制,为发展相关抗病毒手段提供了新的线索。
该研究得到中科院上海巴斯德所梁小珍研究员和哈佛大学Kenneth Kaye教授的大力支持,并受到国家重点研发计划蛋白质机器专项项目、国家杰出青年科学基金及美国国立卫生研究院R01国际项目等的资助。
文章链接:http://www.plospathogens.org/article/info:doi/10.1371/journal.ppat.1007628

图1:(A-F)敲低NDRG1导致KSHV病毒在细胞中拷贝数明显减少。

图2:工作模型:NDRG1分子介导LANA招募PCNA加载到病毒基因组TR区域并促进病毒复制。





