近日,病毒学国家重点实验室陈宇等研究团队合作在国际学术期刊Signal Transduction and Targeted Therapy发表了题为“Broadly neutralizing antibodies derived from the earliest COVID-19 convalescents protect mice from SARS-CoV-2 variants challenge”的研究论文。该论文报道了一组从早期康复者体内分离的新冠病毒(SARS-CoV-2)中和抗体,这些抗体可以交叉中和新冠病毒的不同变异株,展现出良好的体外中和活性和体内保护效应。这批广谱单克隆抗体的存在表明,SARS-CoV-2原始毒株感染人体后诱导的抗体具有多样性和广谱性,即使SARS-CoV-2突变株存在着广泛的免疫逃逸,人们依然可以从以前的感染或疫苗中受益。
SARS-CoV-2自2019年底暴发流行以来,持续传播与变异并导致突变株(Alpha、Beta、Gamma、Delta和Omicron)的出现,这对目前的疫苗和治疗性单克隆抗体构成了重大挑战。多项研究表明,一些疫苗对病毒突变株的效力低于对原始毒株的效力,并且在自然感染个体和接种疫苗者中观察到突破性感染。尽管存在着这种保护性下降的情况,但当暴露于新的SARS-CoV-2突变株时,与从未感染SARS-CoV-2和未接种疫苗的人相比,大多数有SARS-CoV-2感染史或接种疫苗的人表现出较轻的疾病症状和较低的住院率。这些现象表明,早期新冠康复者体内依然可能存在着广谱中和抗体,能够有效中和新发的如SARS-CoV-2 Omicron等突变株。
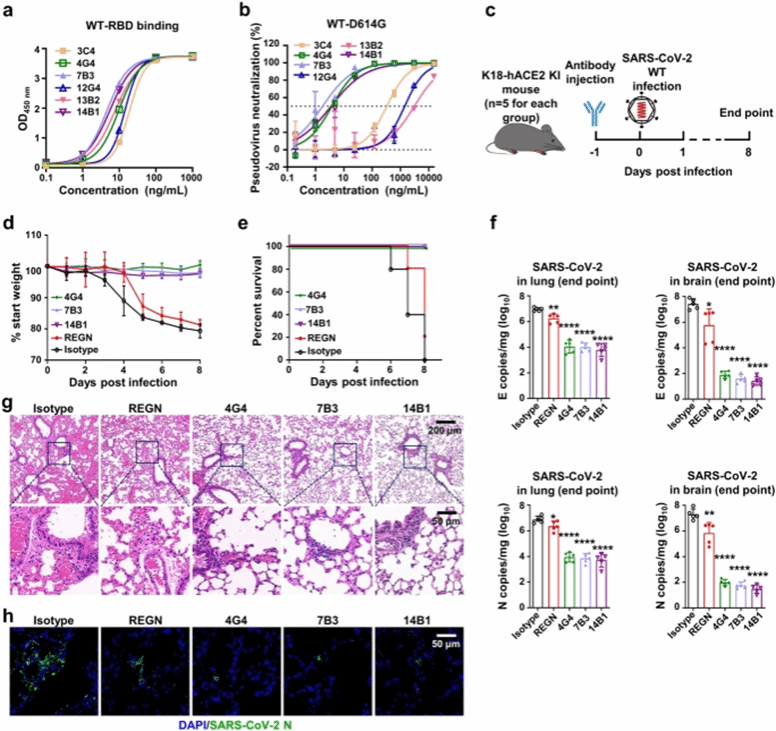
为了从单克隆抗体水平揭示早期新冠康复者体内抗体免疫反应特点,研究人员深入分析了蓝柯等团队于2021年在The Innovation发表的相关论文中的血清中和数据(DOI: 10.1016/j.xinn.2021.100181),确定了几名来自武汉的早期新冠康复者,这些康复者感染SARS-CoV-2原始毒株后,其血清具有较好的广谱中和活性。研究人员利用流式细胞分选结合单细胞PCR技术,成功从两名来自武汉的早期新冠康复者的外周血细胞中克隆得到了6株具有较好中和活性的单克隆抗体(3C4,4G4,7B3,12G4,13B2和14B1),其中4G4,7B3和14B1三株抗体对SARS-CoV-2野生型假病毒的中和活性达到皮摩尔级别,且能够完全保护K18-hACE2(KI)转基因小鼠抵抗SARS-CoV-2 原始毒株的感染(图1)。

图1. 单克隆抗体能够有效保护K18-hACE2小鼠抵抗SARS-CoV-2感染
研究人员进一步利用假病毒和活病毒中和实验检测了这些单克隆抗体对多种SARS-CoV-2突变株的中和活性,发现单克隆抗体3C4,7B3和14B1具有较好的广谱性。其中7B3能有效中和Alpha、Delta和Omicron BA.1/BA.2变异株。同时,14B1可有效中和Alpha、Beta、Gamma、Delta、Eta和Omicron BA.2.75等变异株。值得注意的是3C4在对Alpha、Beta、Gamma、Delta和Eta等毒株中和活性并不突出的情况下,对近期流行的Omicron XBB.1.15依然有较好的中和活性(图2)。这些抗体针对不同SARS-CoV-2突变株显现出来的中和活性的多样性表明,即使SARS-CoV-2突变株存在着广泛的免疫逃逸,人们依然可以从既往的感染或疫苗接种中受益。

图2. 单克隆抗体对SARS-CoV-2假病毒和真病毒的中和能力
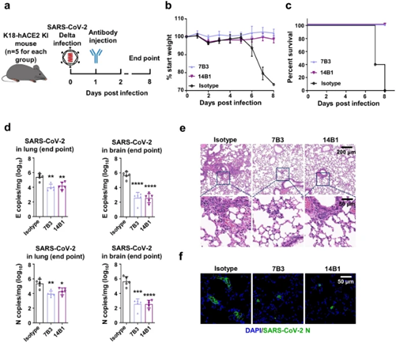
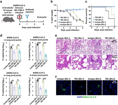
利用7B3和14B1,研究人员进一步探索了单克隆抗体在转基因小鼠体内治疗冠状病毒感染的效果。K18-hACE2(KI)转基因小鼠在感染Delta株病毒24小时后,接受7B3或14B1单次注射治疗,可100%存活,且肺部病毒载量、组织病变显著下降,而对照组小鼠全部死亡。类似地,在K18-hACE2(KI)转基因小鼠感染Omicron BA.1或BA.2株病毒24小时后,接受7B3单次注射治疗的小鼠也100%存活,且肺部病毒载量、组织病变显著下降,而对照组小鼠全部死亡(图3)。这些结果表明7B3和14B1在小鼠体内具有良好的治疗效果。


图3.
最后,研究人员利用冷冻电镜技术,对7B3和14B1中和SARS-CoV-2及其突变株的分子机制进行了深入研究。结果表明,7B3和14B1主要结合在病毒Spike蛋白上的受体结合域RBD,通过竞争性阻断新冠病毒受体ACE2与RBD的相互作用,从而有效地抑制了不同新冠病毒变异株的感染。这两个抗体虽然都能够抑制病毒与受体的识别,且二者在RBD的结合氨基酸具有一定的重叠性,但是二者在RBD上的识别印记并不完全相同,这也一定程度上解释了这两个抗体虽然都能抑制ACE2 结合RBD,但是二者的中和广谱性并不完全相同(图4)。

图4. 中和抗体与三聚体S蛋白的结构信息
总之,该研究工作表明,虽然新出现的SARS-CoV-2突变株在血清水平上观察到明显的免疫逃避,但是感染SARS-CoV-2原始毒株的受试者体内依然存在着具有广谱中和活性的单克隆抗体,人们依然可以从既往的感染或疫苗接种中受益。同时,7B3和14B1两种高效单克隆抗体从不同的角度识别RBM,并有效保护小鼠免受致死剂量的SARS-CoV-2 WT、Delta甚至Omicron等病毒的攻击。对SARS-CoV-2原始毒株中和能力并不突出的3C4,能够以更强的中和效力抑制新出现的Omicron XBB.1.5等变体,也体现了SARS-CoV-2感染诱导的抗体的多样性。这些抗体补充了现有抵抗SARS-CoV-2感染的单克隆抗体库,并为揭示SARS-CoV-2感染的体液免疫和保护机制提供了重要参考。
武汉大学陈宇教授、蓝柯教授、严欢研究员、吴莹教授和中科院武汉病毒所曹晟研究员为该论文共同通讯作者。武汉大学刘乾运博士、赵海艳研究员,武汉病毒研究所博士生李志强,武汉大学动物实验中心/ABSL-Ⅲ实验室张贞博士,武汉大学泰康医学院博士生黄锐为该论文共同第一作者。湖北省疾病预防控制中心蔡昆/梅芳华团队、湖北省妇幼保健院周利敏团队给予了大力支持。该研究得到了国家自然科学基金、国家科技重大专项等项目的资助。
原文链接:https://www.nature.com/articles/s41392-023-01615-0#article-info