近日,武汉大学病毒学国家重点实验室章晓联教授团队在国际学术期刊Nature Communication上在线发表了题为EGFR core fucosylation, induced by hepatitis C virus, promotes TRIM40-mediated-RIG-I ubiquitination and suppresses interferon-I antiviral defenses的研究论文。他们解析了负责蛋白质核心岩藻糖修饰的核心岩藻糖转移酶-FUT8及其诱导的EGFR岩藻糖基化在病毒感染和免疫逃逸中的关键作用。发现丙型肝炎病毒HCV等多种病毒及其膜蛋白诱导宿主细胞EGFR岩藻糖修饰上升导致RIG-I泛素化降解和IFN-I下调,揭示FUT8负向调控IFN-I抗病毒天然免疫应答及其机制。通过靶向抑制FUT8/EGFR岩藻糖修饰可抑制HCV复制,为病毒治疗提供了新策略。
章晓联团队早期发现HCV感染能诱导FUT8的表达,但其他病毒是否具有类似效应,以及FUT8在病毒感染中的详细机制仍然存在未知。本项研究深入研究了多种病毒(HCV、VSV、SARS-CoV-2、HIV)对FUT8表达和核心岩藻糖基化的调控效应。其中,病毒膜蛋白如HCV-E2蛋白在HCV感染中被发现起主导作用,通过EGFR-AKT-SNAIL信号通路调控FUT8表达。当该信号通路受到干扰时,HCV失去促进FUT8表达的能力,揭示了其分子机制。实验证实,通过调控FUT8水平,宿主细胞中FUT8水平的变化影响了HCV对EGFR-JAK1-STAT3的激活,对HCV的复制和对IFN-β的诱导产生影响。

图1. HCV/VSV/HIV/SARS-CoV/HSV等病毒感染及其膜蛋白促进宿主核心岩藻糖转移酶-FUT8表达上升

图2. FUT8可以显著增加HCV RNA复制和表达,而敲低FUT8在肝细胞Huh7细胞中表现出相反的效果

图3. FUT8 通过提高EGFR核心岩藻糖修饰和p-EGFR-p-JAK1-p-STAT3通路活化,促进HCVRNA复制
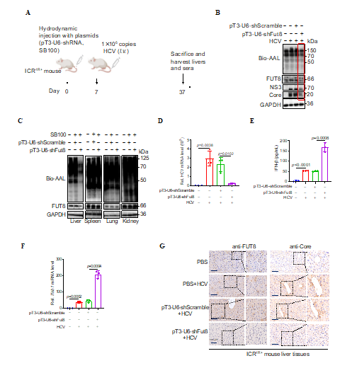
进一步,在小鼠体内进行动物实验,通过在小鼠肝脏中靶向敲低Fut8后感染HCV,研究发现FUT8水平的变化显著影响了HCV的复制。这一实验证实了FUT8在病毒性肝炎中的关键作用,为病毒性肝炎治疗研究提供了实质性的支持。

图4. 在HCV四个受体的人源化转基因小鼠ICR4R+的HCV感染模型中,肝脏靶向敲低或过表达Fut8,可以抑制或促进HCV在体内复制和表达

图5. HCV 通过EGFR-AKT-SNAIL通路促进FUT8表达以及FUT8通过EGFR-JAK1-STAT3通路促进HCV的复制示意图
由于常规药物是抑制病毒核酸和蛋白合成等,急需从新角度: 毒副作用较小的糖基化修饰角度发掘病毒防治的新靶标。这项研究的突破性发现针对核心岩藻糖转移酶-FUT8、EGFR的岩藻糖修饰作为开发新型抗病毒广谱药物提供新策略,为应对病毒感染挑战提供更有力的工具。这一综合研究不仅推动了科学界对病毒感染机制的认知,同时为抗病毒治疗领域的进一步研究打开了新的方向。章晓联教授的博士生潘璆为该论文第一作者,章晓联教授和刘敏副教授为共同通讯作者。
原文网址:https://www.nature.com/articles/s41467-024-44960-6